為了更好地提供政府信息服務,方便公民、法人和其他組織獲取本部門(單位)的相關信息,特編制《平陽縣市場監督管理局政府信息公開指南》(以下簡稱《指南》)。《指南》主要是告知公民、法人和其他組織如何獲取本部門(單位)主動公開的相關信息、如何依申請獲取政府沒有公開或不宜公開的信息及確保政府依法及時提供信息的保障措施?!吨改稀穼㈦S著政府公開信息的更新和變化隨之作出調整說明。
一、政府信息公開主管部門和工作機構
平陽縣人民政府辦公室負責推進、指導、協調、監督全縣政府信息公開工作。
平陽縣市場監督管理局辦公室負責具體承辦本單位的政府信息公開事宜。
辦公地址:平陽縣昆陽鎮平瑞路578號。
電話:0577-63739013,傳真:0577-63739009,電子郵箱:pyschjgj578@163.com(僅作為咨詢使用)
工作時間:夏季為上午8:30-12:00,下午2:30-6:00;冬季為上午8:30-12:00,下午2:00-5:30(周一至周五,節假日除外)
互聯網聯系方式:在浙江政務服務網統一政務咨詢投訴舉報平臺(https://zxts.zjzwfw.gov.cn/zwmhww/#/home/index),點擊“我要咨詢、我要反映、我要建議”相關欄目,提出政府信息公開工作相關意見建議。浙江省統一政務咨詢投訴舉報平臺不受理政府信息公開申請。
二、信息分類和編排體系
本機關在職責范圍內,負責主動或依申請公開下列各類政府信息:
(一)組織機構。主要包括:縣市場監督管理局設置及主要職能情況;縣市場監督管理局領導及分工情況;縣市場監督管理局內設機構設置及職能情況等。
(二)政策文件。主要包括:以市場監督管理局名義發布的規范性文件;縣市場監督管理局制定的其他非涉密文件等。
(三)計劃總結。主要包括:縣市場監督管理局工作報告、財政預決算、信息公開工作年度報告等。
(四)其他。其他依照法律、法規和國家有關規定應當公開的政府信息。
各類信息的編排體系如下:
為方便公民、法人或者其他組織查詢信息,本機關編制了政府信息公開目錄,公民、法人和其他組織可以在“平陽縣政府信息公開網站”(http://www.gzgztc.com/)上查閱。?
三、獲取形式
(一)主動公開
1.公開形式。對于主動公開的信息,縣政府網站是第一公開平臺(網址:http://www.gzgztc.com)。其他公開方式包括政務新媒體(“平陽市場監管”微信公眾號)等線上公開渠道等線上公開渠道以及新聞發布會、報刊、廣播、電視等公共媒體。
2.公開時限。本單位主動公開的政府信息,自該政府信息形成或者變更之日20個工作日內予以公開。法律、法規對政府信息公開的期限另有規定的,從其規定。?
3.依申請公開的政府信息公開會損害第三方合法權益的,本機關書面征求第三方的意見。第三方應當自收到征求意見書之日起15個工作日內提出意見。
(二)依申請公開
公民、法人和其他組織需要本機關主動公開以外的政府信息,可以向本機關申請獲取。本機關依申請提供信息時,根據掌握該信息的實際狀態進行提供,不對信息進行加工、統計、研究、分析或者其他處理。申請公開的政府信息涉及國家秘密、商業秘密、個人隱私的,本機關不予公開。但經權利人同意公開的涉及商業秘密、個人隱私的政府信息,可以予以公開。本機關受理政府信息公開申請的機構為平陽縣市場監督管理局辦公室,聯系電話:0577-63739013,傳真號碼:0577-63739009,通信地址:平陽縣昆陽鎮平瑞路578號,郵政編碼:325400。
1.提出申請
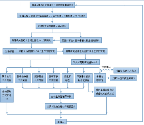
向本機關申請公開本機關的信息,應當填寫《平陽縣市場監督管理局信息公開申請表》(以下簡稱《申請表》)。申請表可以在受理機構處領取,也可以在本機關網站上下載電子版,復制有效。申請人提出的信息公開申請應當真實載明下列內容:
(1)申請人的姓名或名稱、有效身份證明、聯系方式。
(2)所需的政府信息應當描述明確、詳盡,包括能夠據以指向特定政府信息的文件標題、發布時間、文號或者其他有助于受理機構確定信息內容的特征描述。
(3)所需政府信息的用途。
(4)承諾所獲取的政府信息,只用于自身的特殊需要,不作任何炒作及隨意擴大公開范圍。
2.申請方式
(1)當面申請。申請人通過當面提交或現場填寫《平陽縣政府依申請公開政府信息申請表》申請公開所需信息。
(2)書面申請。申請人填寫《申請表》后,可以通過當面、傳真或者信函方式提出申請。通過信函方式申請的,應在信封左下角注明“平陽縣市場監督管理局公開申請”字樣;書寫有困難的,可以到本機關受理機構當面提出口頭申請。
(3)網上申請。申請人可在本機關網站上(網址為?http://ysqgk.wenzhou.gov.cn/ysqgk/ysqgkweb/indexpy.jsp)向本機關提交政府信息公開申請)填寫電子版《申請表》,通過在網站上提交或電子郵件方式發送至受理機構。
申請人如申請獲取與自身利益關系密切的政府信息,應當持有效身份證件或證明文件,當面提交書面申請。本機關不直接受理通過電話方式提出的申請,但申請人可以通過電話咨詢相應的服務業務。
3.申請處理
(1)本機關信息公開受理機構收到申請后,將從形式上對申請的要件是否完備進行審查,對于申請人所提申請內容不明確或者申請不符合規定要求的,自收到申請之日起7個工作日內一次性告知申請人作出補正,說明需要補正的事項和合理的補正期限。答復期限自行政機關收到補正的申請之日起計算。申請人無正當理由逾期不補正的,視為放棄申請,本機關不再處理該政府信息公開申請。
(2)對不屬于本機關掌握的信息,本機關信息公開受理機構將及時告知申請人。如果能夠確定該信息掌握機關(單位)的,告知申請人聯系方式
(3)申請獲取的信息如果屬于本機關已經主動公開的信息,本機關信息公開受理機構中止受理申請程序,告知申請人獲取信息的方式和途徑。
(4)本機關信息公開受理機構根據收到申請的先后順序處理申請,單件申請中同時提出幾項獨立請求的,本機關信息公開受理機構將全部處理完畢后統一答復。鑒于針對不同請求的答復可能不同,為提高處理效率,建議申請人就不同請求分別申請。
(5)屬于不予公開的政府信息,本機關信息公開受理機構將及時告知申請人不予公開的理由。
(四)處理時限
本機關信息公開受理機構在受理申請之后,將在第一時間向申請人提供申請公開的資料。如不能當面提供的,將告知申請人在一定期限內來獲取申請公開的資料,但最遲不超過20個工作日。如需延長答復期限的,經政府信息公開工作機構負責人同意,并告知申請人,延長答復的期限不超過20個工作日。
本機關依申請提供信息時,除不應當公開的內容外,根據掌握該信息的實際狀態進行提供,不對信息進行加工、統計、研究、分析或者其他處理。
依申請公開的政府信息公開會損害第三方合法權益的,本機關書面征求第三方的意見。第三方應當自收到征求意見書之日起15個工作日內提出意見。
政府信息依申請公開流程圖
?
(五)收費標準
行政機關依申請提供政府信息,一般不收取費用。但是,申請人申請公開政府信息的數量、頻次超過合理范圍的,行政機關可以收取信息處理費。
信息處理費可按件計收,也可按量計收,對每件申請可根據實際情況選擇適用其中一種標準,但不得同時按照兩種標準重復計算。具體收費標準按照《國務院辦公廳關于印發政府信息公開信息處理費管理辦法的通知》(國辦函〔2020〕109號)和《浙江省人民政府辦公廳關于做好政府信息公開信息處理費收取工作的通知》(浙政辦發函〔2021〕3號)文件執行。
6.不予公開范圍
1.依法確定為國家秘密的政府信息,法律、行政法規禁止公開的政府信息,以及公開后可能危及國家安全、公共安全、經濟安全、社會穩定的政府信息,不予公開。?
2.涉及商業秘密、個人隱私等公開會對第三方合法權益造成損害的政府信息,本機關不予公開。但是,第三方同意公開或者本機關認為不公開會對公共利益造成重大影響的,予以公開。
3.本機關的內部事務信息,包括人事管理、后勤管理、內部工作流程等方面的信息不予公開。
4.本機關在履行行政管理職能過程中形成的討論記錄、過程稿、磋商信函、請示報告等過程性信息以及行政執法案卷信息,不予公開。法律、法規、規章規定上述信息應當公開的,從其規定。
四、監督方式及程序
公民、法人或其他組織認為縣政府辦公室未依法履行政府信息公開義務的,可以向上級行政機關、監察機關投訴,接受投訴的機關將根據有關規定進行調查處理,并將處理結果及時告知投訴者。
1.上級行政機關監督電話:0577-8193650,地址:平陽縣政府信息公開辦,郵編:325400。
2. 平陽縣政府紀檢組,監督電話:58101972,地址:平陽縣人民政府監察舉報中心(辦公地址:平陽縣府大院9號樓203室),郵編:325400。
公民、法人或者其他組織認為本機關在政府信息公開工作中的具體行政行為侵犯其合法權益的,可以依法申請行政復議或提起行政訴訟。
五、辦公時間:春、秋、冬季工作日:上午8:30~12:00,下午2:00~5:30;夏季工作日:上午8:30~12:00,下午2:30~6:00。
?

